Responsive Navbar

Governing Bodies

Governing Bodies of Northern University - Strategic leadership and institutional oversight
  • Board of Governors
  • Board of Trustees
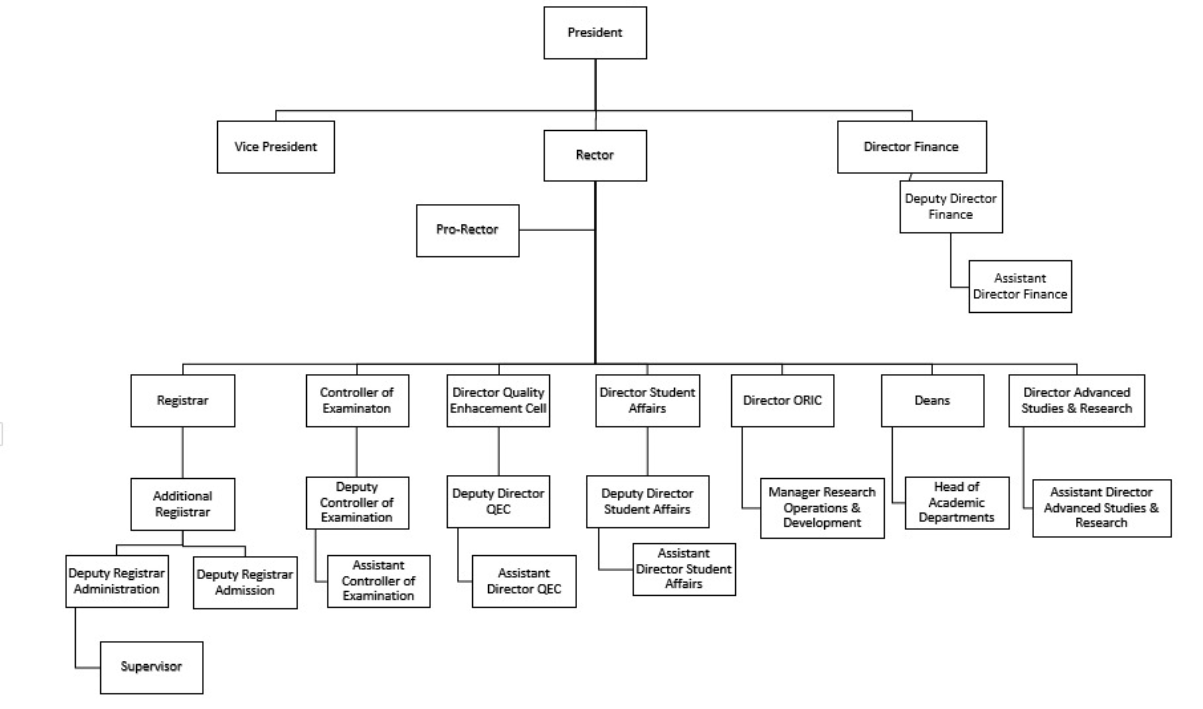
  • Organization Chart

BOARD OF GOVERNORS


Sr.# NAME OF MEMBERS DESIGNATION
1 Ch. Iftikhar A. Khan Chairman
2 Mr. Mohammad Naeem Siddiqi Vice Chairman
3 Dr. Mohsin Raza Rector
4 Dr. Syed Tahir Ali Shah Registrar (Secretary)
5 Prof. Dr. Muhammad Jamil Sawar
6 Mr. Muhammad Ayub
7 Mr. Taha Jamil Sawar
8 Mr. Muhammad Ihsan
9 Muhammad Nasir Mehfooz
10 Prof. Dr. Jamil Ahmed
11 Mr. Haroon Paracha
12 Mr. Mubashir Ahmed Director QEC
13 Nominee Secretary HED-KP
WhatsApp